Skip to content
YaoDocs
Search
K
Main Navigation
AI
Admin-App
Studio
YaoDSL
入门指南
流程图
源代码
外观
归档
返回顶部
导航栏
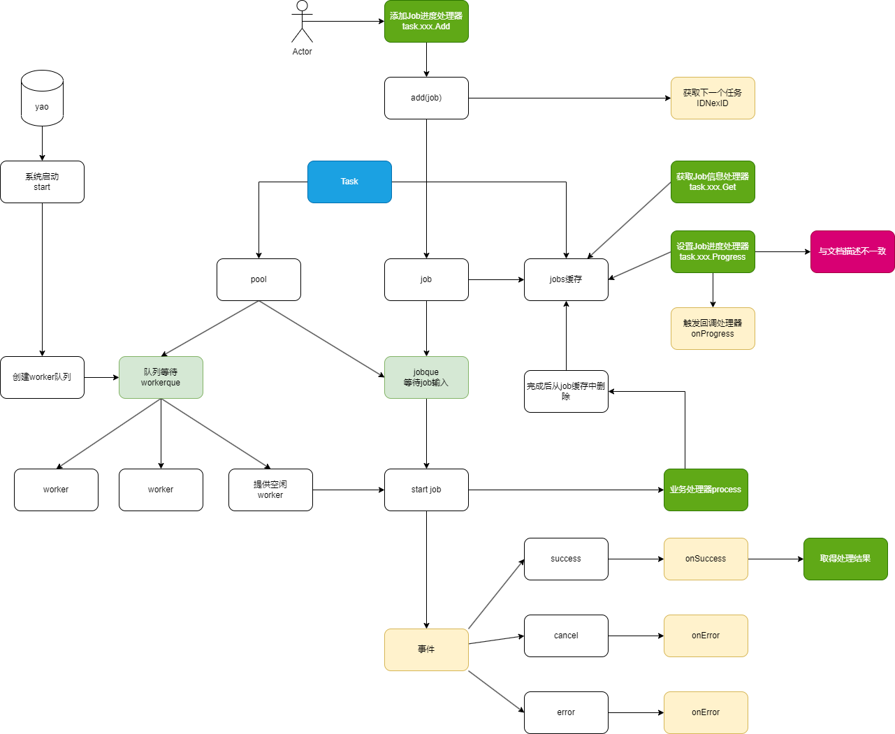
任务 Task 处理
流程图说明
任务处理是 Yao 框架中的重要组成部分,包括并发任务、计划任务和异步任务的处理流程。您可以通过以下方式查看详细的流程图:
在线查看流程图
本地流程图