Skip to content

Yao xun

xun 是一个轻量级别的 ORM。可以根据自己的需求增强 xun 数据库驱动。

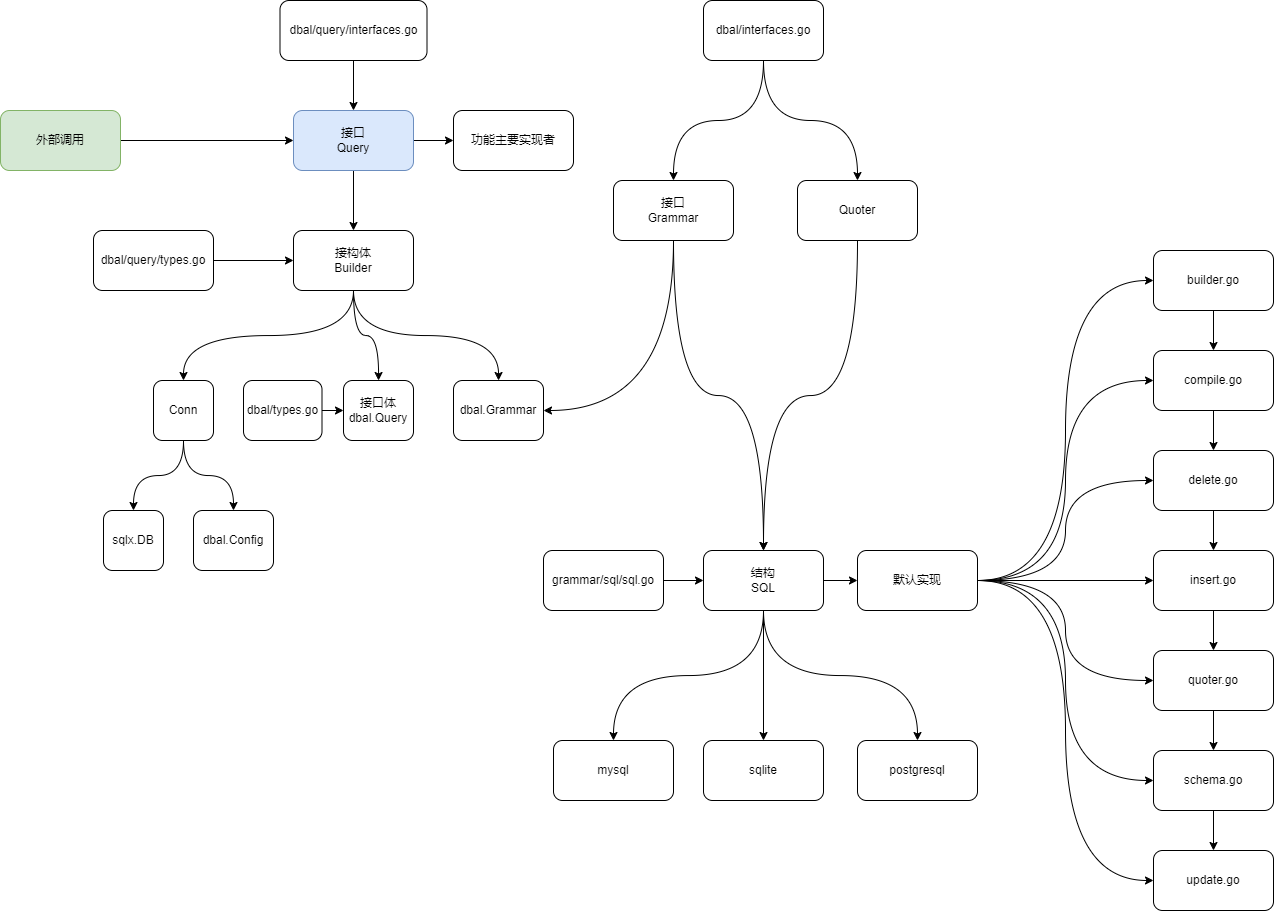
流程图在线查看

SAP HANA 数据库适配