Skip to content
YaoDocs
Search
K
Main Navigation
AI
Admin-App
Studio
YaoDSL
入门指南
流程图
源代码
外观
归档
返回顶部
导航栏
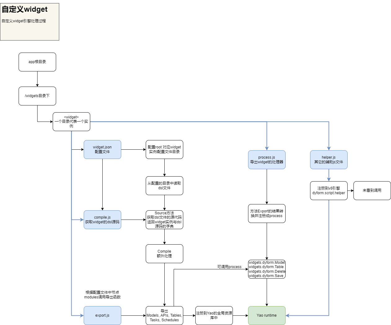
自定义 Widget 开发
自定义 Widget
流程图在线查看