api 请求过程

处理流程说明
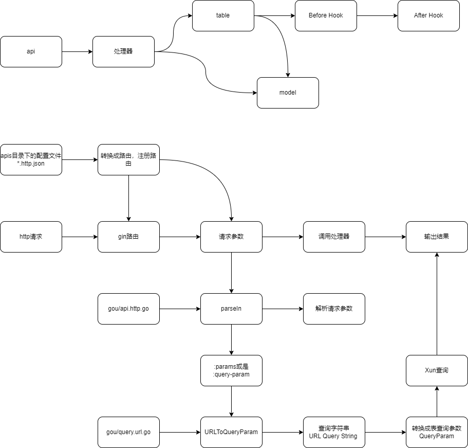
Yao 的 API 请求处理流程包含以下几个主要步骤:
API 入口
- 接收来自客户端的 HTTP 请求
- 初始化请求上下文
处理器
- 根据请求路径进行路由分发
- 将请求分发到相应的处理模块(table、model 等)
Table 处理
- 如果请求涉及表格操作,进入 table 处理流程
- 触发 Before Hook 进行前置处理
- 执行表格相关操作
- 触发 After Hook 进行后置处理
Model 处理
- 如果请求涉及数据模型,进入 model 处理流程
- 执行数据模型相关操作
参数处理
- 解析请求参数
- 处理 URL 查询参数(query-param)
- 转换参数格式
请求执行
- 根据解析的参数执行具体业务逻辑
- 调用相应的处理函数
结果返回
- 处理执行结果
- 格式化响应数据
- 返回给客户端
关键组件说明
- gin 路由: 负责 HTTP 请求的路由分发
- parsein: 请求参数解析器
- URLToQueryParam: 将 URL 参数转换为查询参数
- Xun 查询: 执行数据库查询操作
- 应用处理器: 处理具体的业务逻辑
处理流程特点
- 完整的前置和后置钩子支持,可以在处理前后执行自定义逻辑
- 灵活的参数处理机制,支持多种参数格式
- 统一的错误处理和响应格式
- 模块化的设计,便于扩展和维护